一个没有常识、活在自己世界中的中二病人(话痨)的自留地。
该频道不专注于 Daily 或 News,而是一个记录我当前关注和思考内容的地方。 b6a71b
1. 随机事项:每月为自己安排一些有趣的活动。(大概率🐦🤣)
2. 同步内容:我会收集在其他平台上发布的内容。
3. 私人笔记:没经大脑的学习笔记以及一些个人随想。
4. ACG 内容:浓度高的部份还是挪到 另外一个频道 @tomoko_acg。
5. 内容转发:在这个频道上转发的内容并不必然代表我个人的立场。
该频道不专注于 Daily 或 News,而是一个记录我当前关注和思考内容的地方。 b6a71b
1. 随机事项:每月为自己安排一些有趣的活动。(大概率🐦🤣)
2. 同步内容:我会收集在其他平台上发布的内容。
3. 私人笔记:没经大脑的学习笔记以及一些个人随想。
4. ACG 内容:浓度高的部份还是挪到 另外一个频道 @tomoko_acg。
5. 内容转发:在这个频道上转发的内容并不必然代表我个人的立场。
从零开始使用 Hugo 在 Cloudflare Pages 上搭建 TIL 博客
https://til.niracler.com/post/2025-03-13-build-til-blog-by-hugo/
#touch_fish #blog #til
git diff | x chat "git commit message angular like"
#one_command #touch_fish
这个 超级排列数的故事 真的超级有趣的,我之前就经常跟各种朋友讲,顺便安利凉宫。(什么老登行为)
大概是六年前,在《大老李聊数学》这个播客 里面听到的,才开始起了对《凉宫春日的忧郁》这部老番的兴趣。该说是那种 离我很近却又不可思议 的故事?我确实很喜欢凉宫春日这种超级整活的人设。
😂,在现实生活中也遇到这种整活人设,不过那时候只会感觉到头痛,不会感觉到萌。(毕竟我不是阿虚,而且…)
也是在我第二份工作开始后,前景开始变得不那么明朗。才开始有的我频道的 Random 事项的设定。(来点有趣的不确定事项,跟郁闷的社畜生活进行对撞)
不过 怪猎这次 估计也是今年最后一期 Random 事项了,毕竟最近有很强烈地感觉到 「 生活走到了下一个阶段 」了。事情也超级特别非常的多。(才不是,鸽了好多期的理由)
大概是六年前,在《大老李聊数学》这个播客 里面听到的,才开始起了对《凉宫春日的忧郁》这部老番的兴趣。该说是那种 离我很近却又不可思议 的故事?我确实很喜欢凉宫春日这种超级整活的人设。
😂,在现实生活中也遇到这种整活人设,不过那时候只会感觉到头痛,不会感觉到萌。(毕竟我不是阿虚,而且…)
也是在我第二份工作开始后,前景开始变得不那么明朗。才开始有的我频道的 Random 事项的设定。(来点有趣的不确定事项,跟郁闷的社畜生活进行对撞)
不过 怪猎这次 估计也是今年最后一期 Random 事项了,毕竟最近有很强烈地感觉到 「 生活走到了下一个阶段 」了。事情也超级特别非常的多。(才不是,鸽了好多期的理由)
cursor 彻底解决了 git message 的问题。我设置了一个快捷键,点击后会自动保存文件,然后全都放进 git stage,调用 cursor 的生成提交命令,然后自动 push。一个快捷键节省一分钟。
[{
"command": "runCommands",
"key": "cmd+g cmd+g",
"args": {
"commands": [
"workbench.action.files.save",
"git.stageAll",
"cursor.generateGitCommitMessage",
"git.commit",
"git.push"
]
}
}]
即使是包寿司也要致敬海猫吗,卡鸡母,你这家伙【Ave Mujica×海猫鸣泣之时|白梦之茧】
@樱谷兔子Annabel:
综合 - 看完第十集就火速地剪了……
bgm:白夢の繭-Ricordando_il_passato-
〰〰〰〰〰〰〰〰〰〰
🔝> @樱谷兔子Annabel:
如何论证AveMujica就是海猫鸣泣之时:
第一,二者都包含魔女、人偶等幻想剧元素;
第二,二者都包含悬疑推理、扭曲的情感等推理剧元素;
第三,二者都在旧古河庭园取过景;
第四,二者都有在海岛上发生的故事;
第五,人格启动;
第六,二者都有一人落入水底,另一人紧随其后,二者相拥沉海的剧情;
第七,魔女方Mortis的现实依代是若叶睦;
第八,初华唱过海猫的op;
第九,三角初华的真名是初音,是音字辈,符合福音之家佣人人设;
第十晚,旅途结束,终至黄金之乡。[颂乐人偶_眯眼笑]
@樱谷兔子Annabel:
综合 - 看完第十集就火速地剪了……
bgm:白夢の繭-Ricordando_il_passato-
〰〰〰〰〰〰〰〰〰〰
🔝> @樱谷兔子Annabel:
如何论证AveMujica就是海猫鸣泣之时:
第一,二者都包含魔女、人偶等幻想剧元素;
第二,二者都包含悬疑推理、扭曲的情感等推理剧元素;
第三,二者都在旧古河庭园取过景;
第四,二者都有在海岛上发生的故事;
第五,人格启动;
第六,二者都有一人落入水底,另一人紧随其后,二者相拥沉海的剧情;
第七,魔女方Mortis的现实依代是若叶睦;
第八,初华唱过海猫的op;
第九,三角初华的真名是初音,是音字辈,符合福音之家佣人人设;
第十晚,旅途结束,终至黄金之乡。[颂乐人偶_眯眼笑]
这种手工礼物就很棒,送给别人的时候,能给人一种「我有在你身上花时间」的感觉,这是百倍的红包也无法做到的。也是属于另类的「世上仅有一份」的礼物了。
https://t.me/bookshelf_in_storageroom/7024
https://t.me/bookshelf_in_storageroom/7024
一段午休时的小插曲
中午饭后,我本计划散步消食,没想到途中遇到一名附近工厂的员工。他问我:「你知道这附近的营业厅在哪里吗?」于是,就陪了他走到了 1.5 公里外的电信营业厅。一趟来回大概走了 40 分钟。在路上也稍微聊了一下。
原来,昨晚他在刷手机时突然没了信号,所以想确认是手机还是电话卡的问题。他刚从工厂出来,还没吃饭,正在寻找营业厅,尝试过请假,但因为人手不足未获批准。而我刚吃完午饭,正一边散步一边听《读库》。
碰到他时大约是 12:30,途中他不断强调中午 1:30 他就要到岗,大约 1:15 就得回到座位上,听着工作安排挺紧凑的。他穿着统一的工厂工作服,并且工作时要穿戴帽子和鞋套。刚进厂工作一周左右,还未完全熟悉工作。
到达营业厅后,我们发现办卡或补卡需要身份证,这次算是白跑了一趟。我尝试把他的电话卡插入我的手机,依然无信号,确认不是手机的问题。此前,我拨打过他的号码,提示关机。而且,我们所在的营业厅无法补卡,需要去 7-8 公里外的营业厅。
离开营业厅时,我建议他晚上下班后带同事一起去营业厅,记得带身份证,避免迷路。(没有互联网的当代成年人或许也是一种残疾吧?)并提议给他钱让他先吃饭,然后打车回去,好赶得上班。他拒绝了这个提议,说不好意思麻烦我这个陌生人。他还提到下班可能很晚,或许得明天再去,也不确定明天是否要加班。
不是什么热心肠的人,不过就是将原定计划的散步时间翻倍了而已。(此事在《控糖革命》里亦有记载)。以及跟他聊天,也是一种《读库》的代餐。我一般少主动帮助别人,但如果不是忙着回家玩游戏,接到求助请求时,还是愿意尽量帮忙。毕竟,有时虚荣心也是维持心态稳定的一部分。
同今天上班,只不过一般周六就是刷刷 follow 以及喝个下午茶。(不求上进是这样的了,以及感谢各大 LLM 厂商)
我一向不擅长记录故事,但今天抽空把这个小插曲写了下来。虽是流水账,也算是个记录。
#life
中午饭后,我本计划散步消食,没想到途中遇到一名附近工厂的员工。他问我:「你知道这附近的营业厅在哪里吗?」于是,就陪了他走到了 1.5 公里外的电信营业厅。一趟来回大概走了 40 分钟。在路上也稍微聊了一下。
原来,昨晚他在刷手机时突然没了信号,所以想确认是手机还是电话卡的问题。他刚从工厂出来,还没吃饭,正在寻找营业厅,尝试过请假,但因为人手不足未获批准。而我刚吃完午饭,正一边散步一边听《读库》。
碰到他时大约是 12:30,途中他不断强调中午 1:30 他就要到岗,大约 1:15 就得回到座位上,听着工作安排挺紧凑的。他穿着统一的工厂工作服,并且工作时要穿戴帽子和鞋套。刚进厂工作一周左右,还未完全熟悉工作。
到达营业厅后,我们发现办卡或补卡需要身份证,这次算是白跑了一趟。我尝试把他的电话卡插入我的手机,依然无信号,确认不是手机的问题。此前,我拨打过他的号码,提示关机。而且,我们所在的营业厅无法补卡,需要去 7-8 公里外的营业厅。
离开营业厅时,我建议他晚上下班后带同事一起去营业厅,记得带身份证,避免迷路。(没有互联网的当代成年人或许也是一种残疾吧?)并提议给他钱让他先吃饭,然后打车回去,好赶得上班。他拒绝了这个提议,说不好意思麻烦我这个陌生人。他还提到下班可能很晚,或许得明天再去,也不确定明天是否要加班。
不是什么热心肠的人,不过就是将原定计划的散步时间翻倍了而已。(此事在《控糖革命》里亦有记载)。以及跟他聊天,也是一种《读库》的代餐。我一般少主动帮助别人,但如果不是忙着回家玩游戏,接到求助请求时,还是愿意尽量帮忙。毕竟,有时虚荣心也是维持心态稳定的一部分。
同今天上班,只不过一般周六就是刷刷 follow 以及喝个下午茶。(不求上进是这样的了,以及感谢各大 LLM 厂商)
我一向不擅长记录故事,但今天抽空把这个小插曲写了下来。虽是流水账,也算是个记录。
#life
🔖 Making Flow – Interview with director Gints Zilbalodis — blender.org #pinboard #life
https://www.blender.org/user-stories/making-flow-an-interview-with-director-gints-zilbalodis/
话虽如此,我认为在开始一个项目时,某种程度的天真是必要的。如果我知道会有多困难,我可能永远不会开始。但因为我没有完全理解前方的挑战,我只是跳了进去,并在过程中解决问题。
https://www.blender.org/user-stories/making-flow-an-interview-with-director-gints-zilbalodis/
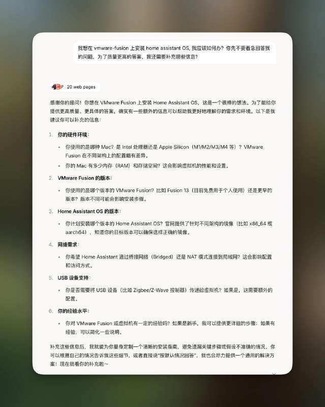
在缺少足够 context 的情况下,thinking 类型的大模型往往会脑补很多提问者不存在的情况和想法。因此,在提出问题时,我推荐先使用普通模型并在问题后补充以下条目:
你先不要着急回答我的问题,为了质量更高的答案,我还需要补充哪些信息?
在添加上述信息以缩小双方的信息差后,再勾上 thinking、agent 继续提问以获得更准确的回应。
上面的事例(虽说效果一般)
PS. 在现实生活中,若没有确认好双方之间的 context 就开始聊天,这是很浪费双方时间的,被我称之为「 满脑子只有自己 」的行为。提问的艺术 不仅适用于提问场景,也对更广泛的沟通都十分有益。
source #prompt #tip